咨询热线
发布时间:2026-04-13 03:05:28 点击量:
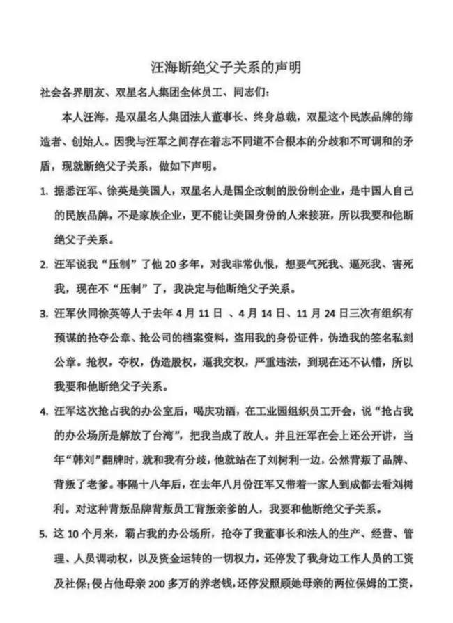
2026年1月3日,84岁的双星名人集团创始人汪海发布声明,正式宣布与儿子汪军、儿媳徐英断绝父子及姻亲关系。这份声明不仅公开宣布与儿子汪军、儿媳徐英断绝关系,更揭示了这场持续近九个月的家族控制权之争已进入白热化阶段。这位84岁的企业家以决绝的姿态,将家族内部矛盾公之于众,引发了社会各界对家族企业传承问题的广泛思考。



这场争端的关键节点可追溯至2022年,当时由徐英控股80%的“青岛星迈达工贸有限公司”通过增资方式,取得了双星名人56.96%的股份,成为公司第一大股东。这一股权变动使得创始人汪海虽然名义上保留了职位,但实际上失去了对公司的绝对控制权。这一资本运作成为了家族矛盾的转折点,为今日的公开决裂埋下了伏笔。
法律声明背后的控制权博弈
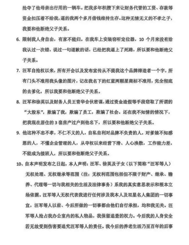
从法律角度审视这份声明,其核心是围绕公司控制权的合法性问题。声明中提及的“抢夺公章”行为在法律实务中具有特殊意义。在中国公司法实践中,公章被视为公司意志的象征,掌握公章往往意味着掌握了公司的实际控制权。汪海在声明中指控儿子汪军、儿媳徐英等人存在计划抢夺双星名人集团公章及威逼交出集团管理权的行为,这些指控若属实,将涉及严重的公司治理问题。
而徐英方面则通过发布《严正声明》进行反击,指控汪海被免职后一直霸占营业执照,拒不配合变更登记,甚至“私自刻制”了新的公章、法人章和财务专用章。双方对公章合法性的各执一词,反映了公司控制权争夺的激烈程度。从法律角度看,公司控制权的合法性不仅来源于股权比例,还取决于是否遵循了公司法及公司章程规定的程序。
国籍问题与民族品牌的情感纠葛
汪海在声明中将接班人的国籍问题置于首位,指出“据悉汪军、徐英是美国人”,并强调双星名人作为国企改制而来的民族品牌,“更不能让美国身份的人来接班”。这一表述超出了普通家族企业内部矛盾的范畴,引入了民族品牌传承的情感维度。
将国籍问题作为断绝关系的首要原因,体现了汪海对民族品牌情感价值的重视。双星作为从国有企业改制而来的品牌,其“民族品牌”的标签在企业文化和公众认知中具有重要地位。在当前国际政治经济环境下,这一指控更容易引发公众共鸣,但也使得商业争端蒙上了更为复杂的情感色彩。
家族企业传承的普遍困境
双星家族的内部矛盾并非孤例,而是中国家族企业传承困境的一个缩影。第一代企业家往往将企业视为自己的“孩子”,难以接受完全放手的现实。而第二代家庭成员可能拥有不同的教育背景和价值观,对企业发展方向有自己独特的理解。
在这场争端中,汪海作为创业一代企业家的代表,与具有美国背景的二代家庭成员之间,可能存在着经营理念、国际视野以及对企业未来发展方向的不同理解。这种代际差异并非不可调和,但需要建立有效的沟通机制和过渡方案。双星案例的特别之处在于,双方选择了公开对抗而非私下协商,这将不可避免地对企业声誉和经营稳定性造成影响。

企业治理结构的关键缺陷
从企业治理角度分析,双星名人集团的股权变更过程反映出其治理结构可能存在重大缺陷。2022年,通过增资方式使青岛星迈达工贸有限公司获得56.96%的股份,这一重大决策是否经过了充分的讨论和合理的程序,是判断其合法性的关键。
理想的公司治理结构应当在股权设计、决策机制和权力制衡方面做出合理安排,避免控制权过度集中或出现权力真空。双星的案例表明,即使是在家族企业内部,也需要建立现代企业制度,明确所有权与经营权的界限,制定科学合理的决策程序。
家族争端对企业经营的实际影响
家族内斗对企业经营的实际影响已经开始显现。根据公开报道,2025年5月,汪海曾发布致全体双星鞋服员工的公开信,称其子汪军、徐英夫妇及孙子汪子栋等人存在计划抢夺双星名人集团公章及威逼交出集团管理权等行为。同年,徐英、汪军夫妇闯入集团四楼闹事,阻挠相关会议召开,这些事件已经对企业的正常运营秩序造成了直接干扰。
更为深远的影响可能体现在品牌形象、员工士气以及商业伙伴的信心上。长期的不确定性将导致企业战略难以持续,投资决策受阻,最终影响企业的市场竞争力。对于双星这样一个有着悠久历史的民族品牌而言,家族内斗带来的伤害可能是难以估量的。
家族企业传承的可能路径
双星案例为中国家族企业的传承提供了重要的警示。家族企业的成功传承需要提前规划,建立清晰的传承路线图。这包括所有权的分配、管理权的过渡以及家族成员在企业中的角色定位。
在全球化背景下,家族成员的国际背景可能成为企业发展的优势而非障碍。关键是如何将国际视野与本土智慧相结合,实现企业的创新发展。家族企业可以考虑引入职业经理人制度,或者通过设立家族委员会等机制,平衡家族利益与企业长远发展。
法治框架下的解决之道
从法律角度看,家族企业争端应当在法治框架内寻求解决方案。这包括遵守公司法、证券法等相关法律法规,通过股东会、董事会等公司治理机构解决争议。在必要时,可以引入第三方调解或通过司法途径解决分歧。
双星案例中,双方都试图通过发布声明等方式争取舆论支持,但最终仍需回归法律框架来解决实质性问题。企业控制权的争议需要依据公司章程、股东协议以及相关法律规定来判断各方权利义务的边界。
这场家族争端不仅关乎一个企业的未来,也折射出中国家族企业在转型期面临的普遍挑战。如何在保持企业稳定性的同时实现有序传承,如何平衡家族利益与企业长远发展,都是值得深思的问题。双星案例的最终解决方式,可能为其他面临类似困境的家族企业提供重要参考。
随着争端进入公共视野,双方的行为将受到更多约束,这可能促使他们回归理性对话。无论结果如何,这一案例都已经成为中国家族企业传承研究的重要样本,其教训和经验都值得企业家和研究者认真对待。在家族利益与企业长远发展之间找到平衡点,是实现基业长青的关键所在。(注:本文基于公开信息梳理,以上内容仅供参考,请务商业用途。)